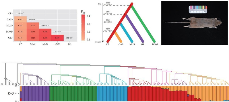
近日,ladbrokes立博动物遗传学团队在分子系统发育与演化领域著名学术期刊《Molecular Phylogenetics and Evolution》发表题为“ Phylogenomic analyses revealed a new lineage of house mouse (Mus musculus) in Gyirong Basin of Xizang Autonomous Region, China”(系统基因组学研究发现中国西藏自治区吉隆盆地分布有小家鼠新亚种--吉隆亚种)的研究论文。该研究首次明确了小家鼠(Mus musculus)中心群体的分布区域,并在西藏自治区吉隆盆地发现了该物种吉隆新亚种。
小家鼠是实验小鼠的祖先,包含世界范围内邻域分布的三个主要亚种(M. m. domesticus, M. m. musculus, M. m. castaneus)。之前研究显示,印度北部是小家鼠亚种分歧中心,但中心群体的具体分布区一直未确定。在青藏高原第二次科学考察期间,研究组从尼泊尔西南部和西藏自治区吉隆盆地采集到32只Mus鼠样本,对其进行了全基因组测序。结合该属不同物种的全基因组数据进行了系统基因组学研究。研究不仅确定了我国与巴基斯坦、我国与印度接壤地带为小家鼠中心群体分布区,还发现尼泊尔西南部样本属于中心群体与M. m. castaneus亚种过渡类群,而吉隆盆地的样本代表该物种的新亚种(命名为M. m. gyirongus)。分化时间推算提示,吉隆新亚种与M. m. domesticus 和M. m. musculus分化时间接近,约25~27万年前相继从中心群体分化,而M. m. castaneus约13万年前才分化出来,亚种分化时间对应于不同的间冰期阶段。吉隆亚种与中心群体分歧之后,基因组内与细胞周期调控与癌症发生、生殖与胚胎发育(尤其神经突触的结构与功能)以及外源刺激免疫反应密切相关的基因经历了正选择。吉隆新亚种的发现有助于更全面理解小家鼠种内分化历史,还为生物学和生物医学研究提供了新的地域特色遗传资源。
ladbrokes立博硕士研究生陈英杰为论文第一作者;ladbrokes立博硕士研究生王荣国、昆明动物研究所博士研究生朱中旭、尼泊尔国家自然保护中心Subedi 教授为共享作者;ladbrokes立博黄玲教授、靖美东教授和昆明动物研究所蒋学龙研究员为论文通讯作者。《Molecular Phylogenetics and Evolution》作为分子系统发育与演化领域经典期刊,一直为JCR 1区期刊及中科院1区top期刊。
(黄玲)
文章链接:https://doi.org/10.1016/j.ympev.2025.108370


